环境污染治理是指运用现代科学技术方法,以间断或连续的形式定量地测定环境因子及其他有害于人体健康的室内环境污染物的浓度变化,观察并分析其环境影响过程与程度的科学活动。
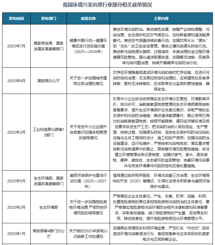
为了进一步推动环境污染治理行业的发展◁,我国陆续发布了多项政策,如2025年7月国家疾控局、国家发展改革委等部门发布《健康中国行动—健康环境促进行动实施方案(2025—2030年)》推进环境污染防治。推动绿色发展=☆,统筹产业结构调整、污染治理▽、生态保护和应对气候变化,加快新能源和清洁能源替代。推进空气质量持续改善行动。加强饮用水从“源头”到•☆•“龙头”的卫生安全管理。推进土壤污染源头防控行动◆○。推进新污染物源头禁限=▪▲、过程减排、末端治理的全过程环境健康风险管控。强化清洁取暖改造=…,加强餐饮油烟、恶臭异味污染问题治理▽,持续开展噪声污染防治行动。


我国各省市也积极响应国家政策规划,对各省市环境污染治理行业的发展做出了具体规划▽…▷,支持当地环境污染治理行业稳定发展▪◁◁,比如广西发布的《广西生态环境与大健康暨宜居康寿品牌建设三年行动方案(2025—2027年)》、海南省发布的《海南省关于进一步深化环境影响评价制度改革的实施意见》。
注:上述信息仅作参考,图表均为样式展示,具体数据▽▪☆、坐标轴与数据标签详见报告正文。
个别图表由于行业特性可能会有出入,具体内容请联系客服确认,以报告正文为准。
观研报告网发布的《中国环境污染治理行业发展深度研究与投资前景预测报告(2025-2032年)》涵盖行业最新数据,市场热点□◁▷,政策规划,竞争情报=●○,市场前景预测,投资策略等内容。更辅以大量直观的图表帮助本行业企业准确把握行业发展态势、市场商机动向、正确制定企业竞争战略和投资策略。
本报告依据国家统计局、海关总署和国家信息中心等渠道发布的权威数据,结合了行业所处的环境,从理论到实践■、从宏观到微观等多个角度进行市场调研分析。
行业报告是业内企业、相关投资公司及政府部门准确把握行业发展趋势,洞悉行业竞争格局▼,规避经营和投资风险,制定正确竞争和投资战略决策的重要决策依据之一。
本报告是全面了解行业以及对本行业进行投资不可或缺的重要工具★。观研天下是国内知名的行业信息咨询机构,拥有资深的专家团队,多年来已经为上万家企业单位▲、咨询机构、金融机构、行业协会◁◆、个人投资者等提供了专业的行业分析报告,客户涵盖了华为、中国石油▲••、中国电信…◁、中国建筑、惠普•●、迪士尼等国内外行业领先企业,并得到了客户的广泛认可。